证券分析师
张亚婕 投资咨询资格编号S1060517110001
郝思婧 投资咨询资格编号S1060521070001
摘要
平安观点:
2024年全球ESG市场发展冷热不均,一是全球ESG监管制度建设加快与投资增势放缓的不均,二是欧美ESG基金发行降温与国内ESG概念基金发行逆势增长的不均。本篇报告将系统分析 2024年国内外ESG 监管环境与金融市场的动态变化,探索总结未来 ESG 的发展方向。
全球回顾:ESG监管规范化提速,增量资金入市节奏放缓。2024年,全球ESG监管体系建设加速但美国受阻,一是国际准则的整合统一继续,ISO发布全球首部ESG管理标准,澳大利亚、新加坡、中国香港等更多地区参照ISSB准则发布本土ESG信披准则;二是欧盟监管进一步扩围,正式通过CSDDD,提出可供非欧盟公司信披参考的NESRS草案,并首次发布针对第三方评级机构的监管法规;三是美国反ESG继续发酵,美国证监会的气候信披准则被搁置。相比之下,市场投资出现降温迹象,截至2024Q3,全球ESG基金规模约3.3万亿美元,前三季度资金净流入138亿美元(同比-77%),同期新发ESG基金数量同比减少45%,在ESG基金分类监管趋严和反ESG担忧的背景下,资管机构开发新产品更偏谨慎。投资绩效方面,ESG策略仍有稳健收益的优势,2024H1全球ESG基金平均收益率中位数高于传统基金0.6pct,接近过去五年超额收益均值水平,上半年ESG基金的下行偏差平均低于传统基金0.7pct。
国内回顾:ESG信披监管体系正式落地,ESG指数型基金快速增长。2024年,在做好绿色金融大文章的背景下,国内ESG政策支持再加码,一方面,三大证券交易所发布上市公司ESG报告指引,要求部分宽基指数成分股披露2025年ESG报告,财政部也对标ISSB准则发布适合本国国情的ESG披露准则;另一方面,绿色金融政策布局更加全面,强调加强金融机构绿色金融考核、支持绿色融资、鼓励险资加大绿债配置等。与此同时,国内ESG投资也有一些积极进展,一是从参与方看,2024年继续有国资背景的投资公司加入PRI组织,全国社保基金理事会积极开展股票ESG评价与碳排放评估以及ESG指数调查研究;二是从投资产品看,截至2024年底,WIND ESG概念基金规模为6829亿元,较2023年底增长27%,增速高于同期传统基金8pct,全年新成立110只ESG概念基金中有一半以上是指数型基金;三是从投资绩效看,A股股票型基金2024年平均收益跑输传统基金6pct、但近五年平均年化跑赢2pct,被动指数型ESG基金的波动率比传统指数型基金更低,另外,绿色债券指数以及ESG优选信用债指数近五年平均收益高于相应的债市基准指数。
未来展望:机遇与挑战并存,国内绿色金融与ESG产品创新大有可为。展望2025年,全球ESG信披与反漂绿监管从严有助于长期提升企业ESG信息质量以及金融产品的“含ESG量”,但可能存在特朗普政府反ESG立法扩大以及AI相关ESG争议增加的挑战。国内方面,政策明确支持绿色金融、支持ESG信披规范化以及ESG产品创新的背景下,ESG市场活跃度有望提升,整合ESG策略的宽基产品扩容可期,另外,海外更全面的信披监管以及潜在的碳关税风险可能增加成本挑战,但也将倒逼中国出海企业提高ESG管理质量、长期有助于提高资金认可度。
风险提示:1)国内外ESG政策落地执行不及预期;2)部分地区反ESG立法对整体市场冲击超预期;3)宏观经济和流动性剧烈变化的风险;4)历史数据不代表未来业绩。
01
全球回顾:ESG监管规范化提速,市场投资进入平台期
1.1 监管规范:ESG监管体系建设加速,欧盟继续领先但美国受阻
2024年,全球主要国际组织和经济体ESG监管准则的建立与实践取得实质性进展,欧盟仍然是领先者,澳大利亚、新加坡、马来西亚、中国等更多经济体借鉴国际可持续准则理事会(ISSB)发布的两项可持续披露准则构建本土信披框架,不过,美国受到反ESG政治行动的影响面临更多阻碍。
1.1.1 国际组织:ISO与ISSB持续推进全球ESG标准体系建设
2024年,国际标准化组织(ISO)发布全球首部ESG管理标准,旨在为全球ESG参与方提供ESG实践指导。2024年11月,ISO发布ISO ESG IWA 48《实施环境、社会和治理(ESG)原则框架》,内容包括管理框架、专业术语、原则、指标体系、报告要求、合格评定与合规管理,以及持续改进过程要求。该框架本身并不是全新的报告准则,而是支持与其他 ESG 准则兼容,包括国际可持续准则理事会(ISSB)的《国际财务报告可持续披露准则第1号——可持续相关财务信息披露一般要求》(IFRS S1)、《国际财务报告可持续披露准则第2号——气候相关披露》(IFRS S2)以及欧盟委员会的《欧洲可持续发展报告标准》(ESRS)。并且,ISO特别强调该框架同样适用于中小型企业(SME)、发展中国家的组织、以及其他任何希望整合ESG实践的组织。
国际财务报告准则基金会(IFRS)及旗下机构继续推进可持续信息披露准则的落地实践以及国际合作。在优化引导可持续信息披露方面,IFRS发布《可持续相关风险和机遇以及重要信息的披露》相关指南,详细阐述相关概念、解释关于识别和披露那些可合理预期影响企业前景的可持续相关风险与机遇“重要信息”的要求,以帮助企业更好地理解和应用ISSB准则,推动IFRS可持续发展准则(IFRS S1和IFRS S2)的落地实施。与此同时,(ISSB)也在有序推进有关生物多样性和人力资本的风险和机遇的研究项目,计划在2025年发布多个国际准则相关要求与IFRS S1准则的内容比较结论。在推进国际合作方面,IFRS进一步深化和全球报告倡议组织(GRI)的合作,二者合作以2022 年签署的谅解备忘录为基础,2024年5月,双方发布公告称合作的初步成果将涉及基于最近发布的GRI 101 生物多样性标准和ISSB 即将开展的生物多样性、生态系统和生态系统服务项目的方法试点。

1.1.2 欧盟:全面推进ESG信披和ESG评级监管
2024年,欧盟继续推进构建全面的ESG监管体系。在ESG信披监管方面,2024年7月,《企业可持续发展报告指令》(CSRD)正式在欧盟各成员国开始执行,所有在欧盟监管市场上市的公司、满足标准的大型企业以及大型集团的欧盟母公司均需参考《欧盟可持续发展报告准则》(ESRS)进行信息披露,符合条件的非欧盟公司参考《非欧盟公司可持续发展报告准则》(NESRS)进行信息披露,其中,ESRS已于2023年12月正式发布,NESRS于2024年11月发布草案并计划于2025年底前发布最终版本。同时,2024年4月,欧洲议会审议通过《企业可持续发展尽职调查指令》(CSDDD),要求符合条件的大型欧盟公司以及在欧盟有显著业务的非欧盟公司,在尽职调查中从供应链角度识别、预防、减轻或终止对环境和人权的不利影响,调查范围包括企业自身、子公司、直接供应商和有长期业务关系的间接供应商。在ESG评级监管方面,欧盟首次发布对第三方评级机构监管的法规《ESG评级活动的透明度和诚信的法规》,要求ESG评级机构公开其评级方法、关键假设、评级数据来源和处理方式等信息,适用于所有在欧盟运营的ESG评级提供商,并赋予欧洲证券和市场管理局(ESMA)对ESG评级机构的监管权力(包括调查、罚款和暂停或撤销授权等),其中,最高罚款金额为ESG 评级提供商年度净营业额总额的 10%;该法规预计将于2026年7月2日起适用。
同时,欧盟也在完善绿色转型和劳工保护等领域的监管规范。一是在促进绿色转型、严格“漂绿”监管方面,2024年6月,欧盟理事会正式通过《绿色声明指令》,旨在打击“漂绿行为”。其作为一部特别法,将《绿色转型指令》(已于2024年3月正式生效)中的要求予以具体化,并设置了针对环境声明的证实、传达以及认证等环节的最低要求,同时对违反指令的企业将基于公司全球范围内的净营业额实施相应的罚款措施。二是在劳工保护监管方面,2024年11月欧盟理事会通过《欧盟强迫劳动条例》(PPMFLR),旨在禁止在欧盟市场上销售和提供任何使用强迫劳动生产的产品,该条例预计将在2027年12月14日起适用。

1.1.3 美国:反ESG政治化拖累美国ESG监管与投资发展进程
2024年,美国ESG市场依然在两党政治博弈中波折前行,多家金融机构退出ESG领域的国际组织。一方面,共和党反ESG浪潮仍在发酵,特朗普在2024年美国总统大选中获胜,以反ESG著称的共和党在参议院和众议院中均获得多数席位,加剧了美国ESG投资发展的不确定性。其中,特朗普在总统竞选时表示将废除多项清洁能源规定并让美国退出巴黎协定、支持增加美国化石燃料生产等,以上竞选承诺已在2025年特朗普上任首日通过签署总统行政令正式落地;共和党州的反ESG行动也在继续,例如,2024年12月,德克萨斯州对贝莱德、先锋集团等提起诉讼,指控这些资管公司在气候相关投资计划中迫使煤炭公司削减产量,导致能源成本上升,违反了反垄断法。另一方面,迫于政治压力,2024年美国多家大型金融机构宣布退出ESG领域、绿色金融领域的国际组织。其中,摩根大通、道富环球投资管理公司、梅隆投资公司、高盛集团的基金部门等宣布退出“气候变化100+”(“Climate Action 100+”)计划;摩根大通、花旗银行、美国银行、富国银行等退出“赤道原则”(The Equator Principles)组织;富国银行、高盛集团、花旗银行、美国银行等宣布退出"净零银行联盟"(Net-Zero Banking Alliance,简称NZBA)。
监管实践中,SEC气候信披准则落地受阻,但其仍然坚持主张规范ESG信披监管。2024年3月6日,美国证监会(SEC)采纳通过了《面向投资者的气候相关信息披露的提升和标准化最终规则》,要求在美上市公司披露其气候相关信息,但因受到多位共和党州检察长提起的诉讼影响,SEC于当地时间4月4日宣布暂缓执行这项规则,此后又在《联邦公报》上公布准则的生效日期为2024年5月28日,但目前法律诉讼问题尚未完全解决,SEC继续在法庭上为其气候披露规则辩护,截至2024年底,该规则仍处于搁置状态,等待诉讼结果。不过,SEC的ESG信披监管执行并未完全停滞,2024年11月,SEC对Invesco Advisers因发布误导性ESG声明处以1750万美元罚款。
1.1.4 中国香港:全面对标ISSB准则推进可持续信息披露
2024年中国香港加速推进ESG信披监管,力求在2025年前后与ISSB国际标准接轨。一方面,港交所升级ESG报告监管。2024年4月,港交所将《环境、社会及治理报告指引》更名为《环境、社会及治理守则》,并且增加D部分专门用于披露气候信息,与国际准则IFRS S2接轨,其中范围1和范围2温室气体排放披露在2025年1月1日或之后开始的财年强制披露。另一方面,中国香港特区政府也在全面推进可持续信息披露。2024年12月,中国香港特区政府发布《香港可持续披露路线图》,要求香港会计师公会在全面衔接ISSB准则的基础上,发布香港可持续披露准则,涵盖HKFRS S1(可持续发展相关财务信息披露)和HKFRS S2(气候相关披露)两大领域,计划将于2025年8月正式生效。根据《香港可持续披露路线图》,2025年起所有主板发行人均须以“不遵守就解释”为基础进行气候信息披露,2026年起恒生综合大型股指数成分股的发行人必须按新气候规定作强制披露,非上市公众责任实体不迟于2028年应用香港准则。

1.2 市场投资:ESG投资扩容节奏放缓,严监管下漂绿问题有所缓解
从参与者来看,全球ESG参与机构逐渐达到饱和,UN PRI签署方数量于2024年首次高位回落。根据联合国支持的责任投资原则(UN PRI)组织统计,在经历了几年快速增长后,签署机构数量自2023年以来增速开始放缓;叠加有部分机构因未满足PRI关于可持续投资和相关信息披露的要求而被除名,2024年签署机构总数首次出现高位回落。截至2024年9月底,UN PRI共有5348家签署方(投资者和服务商),750家资产所有者,分别较2023年底净减少24家、净增加10家。

从融资端来看,2024年全球可持续债券发行规模维持高位,绿色债券仍是第一大贡献。根据气候债券倡议组织(Climate Bonds Initiative,简称CBI)的统计,截至2024年9月底,2024年全球可持续债券累计发行规模超8180亿美元,较2023年同期增长11%;其中,2024年1-9月绿色债券累计发行规模约5353亿美元,是历史同期最高水平,占全部可持续债券发行额的65%,同期社会责任债券、可持续发展债券、可持续发展挂钩债券的发行规模占比分别为19%、15%、1%。在绿色债券中,2024年前三季度美国是绿色债券发行规模最大的经济体,累计约607亿美元,中国发行规模也排名前列,累计发行符合CBI认证的绿色债券约480亿美元。

从投资端来看,2024年全球ESG基金规模保持平稳,但资金净流入以及新产品发行节奏明显放缓。据晨星(Morningstar)发布的全球可持续基金资金流向季度报告,截至2024年9月底,全球可持续基金共有超7600只,合计规模接近3.3万亿美元,数量和规模分别较2023年底增长2%和11%;欧洲仍是第一大市场,欧洲可持续基金规模接近2.8万亿美元,占比84.4%;美国次之,占比10.7%。资金流动方面,2024年1-9月全球可持续基金累计吸引资金净流入138亿美元左右,较2023年同期减少77%;其中,欧洲资金流是主要正贡献,同期吸引资金净流入约298亿美元;美国市场净流出是主要拖累,2024年1-9月美国可持续基金市场共有接近160亿美元的净流出。新发基金方面,2024年1-9月,全球共有246只新发可持续基金上市,较2023年同期的444只减少45%,面对ESG基金分类监管从严、漂绿指控和反ESG情绪的不确定性,资产管理公司在制定新的 ESG战略时更加谨慎;其中,欧盟等地对可持续基金的认证标准更加严格背景下,欧洲新发可持续基金数量同比减少23%;而在美国反ESG浪潮背景下,截至2024Q3,美国新发可持续基金数量连续五个季度低于被清算的可持续基金数量。
投资策略方面,各类ESG投资策略应用更加均衡,ESG整合最广泛,同时主题策略和正向筛选应用广度提升。2024年,美国资本集团(Capital Group)对全球超过1130家投资机构的ESG投资调查结果显示,ESG整合策略仍然是全球机构最广泛应用的ESG投资策略,被调查者的应用比例为58%。与此同时,筛选类策略和主题投资策略的应用比例有所提升,2024年被调查的机构中,应用负面筛选、正面筛选策略的机构数占比分别为54%、48%,分别较2023年提高2pct、7pct;同期主题投资策略的应用比例为53%,较2023年提高4pct。



投资绩效方面,ESG基金仍然具有相对传统基金的收益稳健优势,严监管下ESG投资漂绿问题有所缓解。据摩根士丹利(Morgan Stanley)统计,2024年上半年全球可持续基金的表现略优于传统基金。收益率方面,可持续基金和传统基金的收益率中位数分别为1.7%和1.1%;其中,股票型基金的高收益是全部可持续基金平均收益率高于传统基金的主要贡献,在股票型基金中,可持续基金和传统基金的收益率中位数分别为5.2%和5.1%;债券型基金中,可持续基金的表现弱于传统基金,收益率中位数分别为-1.7%、-0.4%。波动性方面,股票型基金中可持续基金的下行偏差仍好于传统基金,2024年上半年两类基金的下行偏差分别为-9.9%、-10.6%(下行偏差数值越低,负回报的可能性越高)。从更长期视角来看,2019-2024H1期间,可持续基金的累计复合收益率高于传统基金6pct左右。另外,随着反漂绿监管的推进,市场参与者对漂绿的担忧有所缓解。Capital Group 2024年的调查结果显示,被调查机构中,认为全球资管行业普遍存在漂绿现象的机构数占比约42%,是其自2021年开始调查以来的最低水平。


02
国内回顾:信披指引体系正式落地,ESG指数型基金快速增长
2.1 监管规范:ESG信披准则全面落地,绿色金融布局向深向实
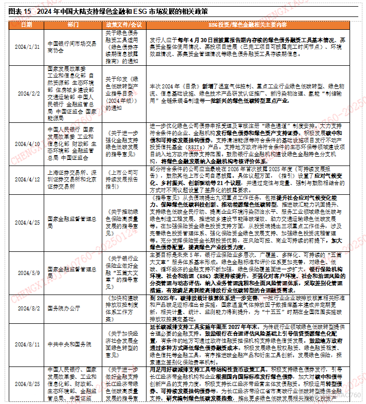
2024年,中国大陆发布多项政策,支持绿色金融和ESG市场建设。自2023年10月中央金融工作会议首提“做好科技金融、绿色金融、普惠金融、养老金融、数字金融五篇大文章”以来,围绕绿色金融和ESG投资的政策体系建设进一步加速完善。一方面,金融监管部门持续引导鼓励开发绿色投资产品、强化对绿色低碳发展的支持,同时完善绿色金融考核评价体系。另一方面,财政部、证监会、沪深北交易所等均在构建ESG信息披露标准方面发布重要政策。
支持绿色金融和绿色产业发展方面,政策更加注重支持绿色融资、鼓励开发绿色投资产品、加强机构绿色金融考核、优化绿色产业目录等。2024年,高层部委先后发布《关于进一步强化金融支持绿色低碳发展的指导意见》《关于推动绿色保险高质量发展的指导意见》《关于银行业保险业做好金融“五篇大文章”的指导意见》《关于加快经济社会发展全面绿色转型的意见》《关于发挥绿色金融作用 服务美丽中国建设的意见》等文件,推动金融机构立足职能定位优化绿色金融服务,大力支持符合条件的企业、金融机构发行绿色债券和绿色资产支持证券;同时,鼓励保险资金加大绿色债券配置,加大对金融机构绿色金融业务及能力的考核评价力度,逐步将金融机构持有的绿色基金和境外绿色金融资产纳入绿色金融评价。另外,国家层面也在优化更新绿色产业分类,作为各地方、各部门制定完善相关产业支持政策及提供金融支持的重要依据,2024年2月,国家发改委等十部委联合印发《绿色低碳转型产业指导目录(2024年版)》,新增温室气体控制、重点工业行业绿色低碳转型、绿色物流、信息基础设施、绿色技术产品研发认证推广、新污染物治理、氢能“制储输用”全链条装备制造等一批新兴的绿色低碳转型重点产业。
支持ESG市场发展方面,2024年财政部、证券交易所等均制定发布中国版ESG信披标准,规范企业可持续信息披露。一是在全国范围层面,2024年12月,财政部等九部委联合发布《企业可持续披露准则——基本准则(试行)》,与ISSB发布的S1准则在信息质量特征、披露要素和相关披露要求上总体保持衔接,同时结合中国国情,对制定目的、适用范围、披露目标、重要性标准、体例结构以及部分技术要求等做出符合中国实际的规定;并且明确准则的施行将从上市公司向非上市公司扩展、从大型企业向中小企业扩展,在实施范围及实施要求作出规定之前,由企业自愿实施。根据国家统一的可持续披露准则体系建设的总体目标,预计到2027年,企业可持续披露基本准则、气候相关披露准则及应用指南相继出台;到2030年,国家统一的可持续披露准则体系基本建成。二是在上市公司层面,2024年4月,沪深北三大交易所发布《上市公司可持续发展报告指引》,设置了应对气候变化、乡村振兴、创新驱动等21个议题,要求部分符合条件的公司应当最晚在2026年首次披露2025年度《可持续发展报告》,并鼓励其他上市公司自愿披露。2024年11月,沪深北交易所进一步发布《上市公司自律监管指南——可持续发展报告编制(征求意见稿)》,本次先行设置《第一号 总体要求与披露框架》和《第二号 应对气候变化》两个具体指南,对开展双重重要性评估分析、四要素披露框架等进行细化指导,为上市公司编制可持续发展报告提供参考。该指南的正式稿已于2025年1月17日对外发布。另外,2024年11月上交所发布了《推动提高沪市上市公司ESG信息披露质量三年行动方案(2024-2026年)》,也明确提出将持续优化ESG信息披露制度体系,为上市公司编制ESG报告提供“工具箱”;加大绿色转型资本支持力度,丰富ESG指数产品供给,鼓励发行各类ESG主题基金,积极支持中证指数公司ESG评价结果在各类金融产品中的应用,为ESG评级高的上市公司提供融资便利,引导更多资金流向可持续发展领域。



2.2 市场投资:ESG概念基金规模止跌回升,指数型产品强势扩容
从参与者来看,2024年继续有国资背景的投资公司加入UN PRI组织,全国社保基金持续推动ESG投资实践。截至2024年底,中国大陆加入UN PRI组织的机构数累计约147家,2024年当年新增7家,在新增的机构投资者中再次出现多家有国资背景的投资公司。另外,作为国内养老金重要组成部分之一的全国社保基金理事会也在积极推进ESG研究和投资实践落地,2024年10月发布的《全国社会保障基金2023年度报告》提到,全国社保基金理事会已积极开展国内股票可持续投资评价体系专题调研,对基金国内股票资产开展碳排放评估,深入开展ESG系列指数调查研究,探索将ESG系列指数作为组合基准的可行性,并且,已在境内外投资组合中融入科技创新发展、支持服务碳达峰碳中和相关因素,在部分产品投资方针中增设可持续投资条款,不断推动管理人将可持续因素纳入投资决策体系。
从融资端来看,2024年国内ESG债券发行规模同比减少35%,净融资额同比减少90%。根据WIND债券概念分类及数据统计,2024年我国发行ESG债券约8672亿元,同比减少35%,净融资额约668亿元,同比减少90%。分类看,绿色债券、社会责任债券、可持续发展与可持续发展挂钩债券、转型债券2024年发行规模占比分别约71%、21%、7%、1%,绿色债券占比连续三年超过70%。融资成本方面,ESG债券平均发行利率通常相对低于全部债券的平均水平,其中,2024年ESG概念类金融债平均发行期限2.9年、平均发行利率2%,同期全部金融债平均发行期限4.0年、平均发行利率2.2%;2024年ESG概念类公司债平均发行期限4.6年、平均发行利率2.6%,同期全部金融债平均发行期限4.5年、平均发行利率2.8%。


从投资端来看,2024年国内ESG基金存量规模增速高于传统基金,指数型基金是增量的主要贡献。根据WIND基金概念分类,我们统计了截至2024年的中国大陆ESG概念类基金(含多个份额类别的同一只基金合并计算)的市场情况。存量方面,截至2024年底,WIND ESG概念类基金总份额为8141亿份,总规模为6829亿元,份额和规模分别较2023年底增长52%、27%,增速分别高于同期传统基金(非ESG概念类,且不含货币型基金,下同)41pct、8pct;指数型基金加速扩容是主要贡献,2024年底WIND ESG概念类指数型基金总份额为4652亿份,总规模为2827亿元,分别较2023年底增长137%、57%;在指数型基金中,应用负面筛选策略的中证A100和中证A500指数(4609.9281, 3.74, 0.08%)型基金的份额占比达60%。增量方面,2024年国内新成立110只ESG概念类基金,新成立基金数量仅次于2021年,是历史次高水平,一半以上是指数型基金;分策略看,在2024年新成立的ESG概念基金中,WIND分类的ESG策略基金和纯ESG主题基金的数量占比分别为55%和25%,是近五年较高水平。
投资绩效方面,长期看ESG策略有稳健超额表现,单年度表现有一定波动。一方面,从ESG基金表现来看,2024年全部ESG概念基金平均年化收益率12.8%,高于传统基金0.6pct,近五年(2020-2024年间)平均年化收益率为5.3%,高于传统基金1.5pct;分类看,股票型ESG概念基金2024年平均收益低于传统基金,但近五年平均年化收益好于传统基金,且年化波动率低于传统基金;债券型ESG概念基金则在2024年表现出平均0.9pct的超额收益,但近五年平均收益略低于传统基金0.3pct。另一方面,从ESG指数表现来看,股票指数中以沪深300、中证500及相应ESG指数对比为例,近五年ESG策略年化收益平均高于基准宽基指数0.5-1.5pct,特别是中证500ESG指数的正超额控回撤的优势更加明显;债券指数中,中债优选信用债及ESG优选信用债指数近五年年化收益接近,均在4.2%左右,高于中债信用债总指数0.3pct,而 ESG优选信用债指数的波动性低于另外两只信用债指数,控回撤的效果也好于优选信用债指数;另外,中国绿色债券财富指数年化收益平均高于中债新综合指数0-1pct左右,年化波动率水平基本接近。




03
未来展望:机遇与挑战并存,国内支持绿色金融与ESG产品创新
总结而言,2024年是ESG监管大年,但整体ESG投资在经历了此前多年快速发展后逐渐步入正常化。在监管规范方面,全球准则的融合统一持续推进,欧洲仍然是全球领先,信披监管也从企业、金融机构拓展至ESG评级供应商,中国大陆也迎来ESG信息披露准则的全面规范落地。在市场投资方面,全球ESG投资的增长势头在2024年有所降温,ESG严监管以及美国反ESG浪潮继续发酵的背景下,资产管理公司对新发ESG基金产品的态度偏谨慎,相比之下,中国大陆市场2024年新成立ESG概念基金数量较2023年增长近28%,主要源于整合ESG筛选策略的宽基指数ETF大规模发行。
展望2025年,全球范围内ESG市场发展的机遇与挑战并存,ESG信披准则有望从政策体系建立逐渐走向落地实施,长期将促进整体ESG信息质量的提升;ESG投资日渐正常化,且在严监管下将更加重视实质性;但同时也面临更多不确定性,既包括美国特朗普2.0时代的反ESG担忧继续发酵,也包括AI技术应用推广可能带来更多ESG争议。
一是从ESG信息披露视角来看,全球范围内ESG信披准则落地有望长期促进整体ESG信息质量的提升。一方面,ESG信披监管将逐渐从政策体系建立走向落地实施,欧盟CSRD约束的首批按ESRS准则披露报告的企业预计将于2025年披露2024年信息。长期看,全球范围内ESG报告的披露率和规范性均有望提升,ESG信披需求增长将进一步促进ESG管理咨询服务行业发展,而ESG信息披露基础的完善也有助于ESG管理更加深入和更具实质性。另一方面,ESG相关立法将持续推进。其中,国际准则的整合统一进程仍将持续,2024年以来ISSB开始实施新的两年工作计划,将进一步推动可持续披露领域的协调融合,截至2025年初,ISSB已围绕生物多样性和人力资本两个议题进行专项研究;欧盟对《可持续金融披露条例》(SFDR)框架的修订也有望在2025年展开,此前在2024年欧洲三大主要金融监管机构已对SFDR发布新的评估报告、提出一系列修订建议(包括为投资基金、人寿保险和养老金产品等金融产品引入新的 “可持续 ”或 “过渡 ”类别);相比之下,美国在特朗普总统及共和党执掌国会两院的背景下,联邦层面支持ESG的政策制定可能将进一步放缓,并且有一定可能性出现反ESG立法的扩大,SEC气候信息披露准则的落地仍有不确定性。
二是从ESG金融投资视角来看,整体投资规模有望保持在高位,不过严监管带来的基金重分类的影响仍需观察,美国反ESG浪潮也将增加资管机构开展ESG投资的不确定性。近两年,ESG投资在经历了前期连续多年的快速增长后逐渐回归正常化,严监管下部分存在虚假宣传、可持续投资未达标的ESG基金面临清算,叠加美国部分州政府反ESG立法对美国资管机构的施压,整体ESG投资增速放缓,而这一特征可能在2025年延续。其中,欧盟SFDR关于可持续产品的认证标准有望在2025年迎来进一步优化,政策导向仍然是遏制投资领域洗漂绿行为。美国在特朗普2.0时代的ESG投资不确定性加大,一方面,特朗普政府宣布退出巴黎协定、终结拜登政府“绿色新政”、支持传统能源的背景下,美国可持续发展领域的投融资热度或回落,ESG溢价面临一定的不确定性;另一方面,反ESG政治压力下,机构投资者的ESG业务开展仍有阻碍,2025年开年以来美国金融机构退出ESG相关国际组织仍在继续,当地时间1月2日,摩根士丹利宣布退出"净零银行联盟"(Net-Zero Banking Alliance,简称NZBA);1月9日,贝莱德宣布退出“净零排放资产管理者”(Net Zero Asset Managers,简称NZAM)联盟。

三是从ESG核心议题视角来看,以碳排放为代表的绿色议题仍是市场关注的重心,AI技术推广应用可能带来更多ESG争议与挑战。根据全球经济论坛(WEF)发布的《2025年全球风险报告》,地缘武装冲突、极端气候风险是受访者票选的引发全球重大危机的风险因素,而在此前Capital Group对机构投资者开展的ESG调查中,机构票选的选择ESG基金时关注度较高的投资议题是能源转型、气候变化等,可见气候相关的环境议题仍然是ESG市场关注的重心。另外,随着AI技术的快速发展,市场参与者也越来越关注AI应用对ESG市场的影响,整体有利有弊,一方面,AI技术有助于提高ESG数据收集、分析以及报告撰写的效率;另一方面,AI繁荣可能带来一定的ESG风险与争议,根据Capital Group的调查,供应链风险、数据隐私和保护、劳工权利和失业问题、高算力消耗高电力引发的能源消耗和碳排放等军事目前机构关心的与AI相关的ESG风险。


对于中国大陆而言,国内政策继续明确支持ESG信披规范化和ESG融资及投资产品创新,绿色金融作为做好金融五篇大文章的重要一部分,也将看到更多金融机构的落地实践;与此同时,海外市场对ESG信披要求更加严格规范以及潜在的碳关税政策风险也将倒逼中国出海企业提高ESG管理效率。
一方面,做好绿色金融大文章背景下,国内政策支持ESG规范化发展和金融产品创新的方向明确,ESG相关指数及ETF产品发行热度有望提升。其中,2025年1月17日,沪深北三大交易所同时发布《可持续发展报告编制指南》,同时提出后续将在中国证监会统筹下,根据市场需要推进其他重要议题相关指南的制定工作,并持续总结上市公司最佳实践,加强动态评估,不断增强规则的适应性、有效性和可操作性,助力上市公司披露高质量的可持续发展(ESG)报告。根据上交所的统计,沪市2024年全年共有1193家上市公司发布2023年度ESG报告、可持续发展报告或社会责任报告,披露率超过52%,同比提高6个百分点,披露数量和披露率均创新高,后续有望进一步提高。而在投资端,无论是政策鼓励引导,还是ESG数据基础的完善,均为ESG金融产品创新早就更好的环境,特别是交易所要求主要宽基指数成分股的ESG信息基础的完善,为开发宽基ESG指数产品奠定更扎实的基础。并且,根据2024年政府和监管部门的政策布局,未来要丰富绿色转型金融工具,延长碳减排支持工具实施年限至2027年年末,鼓励银行在合理评估风险基础上引导信贷资源绿色化配置,积极发展绿色股权融资、绿色融资租赁、绿色信托等金融工具;大力发展绿色债券,支持符合条件的企业发行绿色债券和转型债券,支持发行绿色资产证券化产品,支持符合清洁能源等条件的环保基础设施项目合规发行不动产投资信托基金产品;丰富ESG指数产品供给,鼓励发行各类ESG主题基金等。
另一方面,海外ESG监管的严格要求对中国企业和金融机构等也有相应影响,特别是对沿价值链的ESG信披监管、碳排放管理等。其中,欧盟ESG监管趋严背景下,中国与欧盟有业务往来的企业、在欧洲市场发行ESG产品的金融机构等,都需要进一步细化其可持续信息披露,以满足相应的合规要求。另外,长期看,欧美对华商品可能加征碳关税也对中国出口企业的低碳生产和ESG管理提出挑战;不过,短期看还有一定的过渡空间,2025年仍在欧盟碳关税的过渡期内,美国尚未有明确立案,仅在2025年1月新财政部长人选贝森特参加参议院的人事听证会中表示,碳关税可能是整体关税计划的一部分。
04
风险提示
1、国内外ESG政策落地执行不及预期。如果国内外政策落地或国际合作不及预期,可能会放慢ESG市场发展进程,ESG投资产品规模增速可能会相应放缓。
2、部分地区反ESG立法对整体市场冲击超预期。如果反ESG立法的辖区增多,将制约ESG市场参与者的行动,可能导致ESG投资规模缩减,部分机构退出ESG投资可能会引发连锁反应,导致更多投资者情绪受损。
3、宏观经济和流动性剧烈变化的风险。如果宏观经济下行超预期,上市公司企业盈利将相应遭受负面影响;如果金融监管以及去杠杆政策加码超预期,市场流动性将面临过度收紧甚至信用危机的爆发。在整体市场环境发生变化的情况下,ESG投资市场也难以独善其身。
4、历史数据不代表未来业绩。本篇报告的分析均基于历史客观数据,存在历史不会重复上演的可能。
评级说明及声明
(转自:平安研究)